Manta M5P 硬件功能
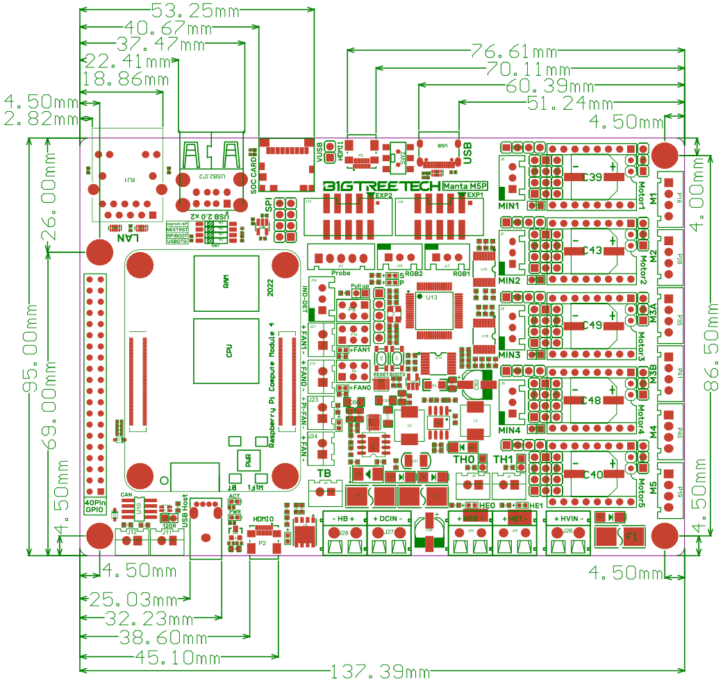
外观尺寸
STEP 模型
Manta M5P 模型 BIGTREETECH MANTA M5P-step.rar
- 正面尺寸
- 反面尺寸


Pinout
原理图 / Schematic
Manta M5P 原理图 BIGTREETECH MANTA M5P V1.0-SCH.pdf
步进电机驱动
驱动模式
- Uart 模式
- SPI 模式
- Step / DIR 模式
使用 Uart 模式连接驱动

使用 SPI 模式连接驱动

A4988 / DRV8825 使用跳线帽短接 MS0-MS2 以调整细分

TMC Sensorless
驱动电压选择
- 使用 24V 电源
- 使用 48V 电源


核心板
核心板安装
- 使用树莓派 CM4/CM5
- 使用 CB1/CB2


USB 供电
MANTA M5P通电后,MCU左侧的红灯D22将亮起,表示已通电。当仅使用USB为板供电或通过USB供电时,请将跳线帽插入VUSB。
DSI / CSI连接
需要硬件支持
DSI / CSI 需要核心板硬件支持
风扇
风扇电压选择
使用跳线帽配置输出电压
注意
在选择电压之前,请确认风扇的工作电压
传感器
BLTouch
100K NTC 或 PT1000 设置
当使用100K NTC热敏电阻时,无需插入跳线帽 TH0 TH1 的上拉电阻为 4.7K 0.1%。
使用 PT1000
使用PT1000时,需要插入 PT 的跳线帽。此时 TH0 TH1 的上拉电阻为2.2K。
这样读取的温度精度将远不如MAX31865读取的精度

耗材传感器
接近开关接线
使用 PNP 接近开关
NPN 接近开关
NPN 接近开关不需要接 Pull UP 跳线帽
其他硬件
Neopixel
